微信 微博 手机版 无障碍 | 适老化 | |
 
首页 >> 政务公开 >> 重点领域信息公开 >> 自然资源领域 >> 国土空间规划编制 >> 详细规划(城镇开发边界内)

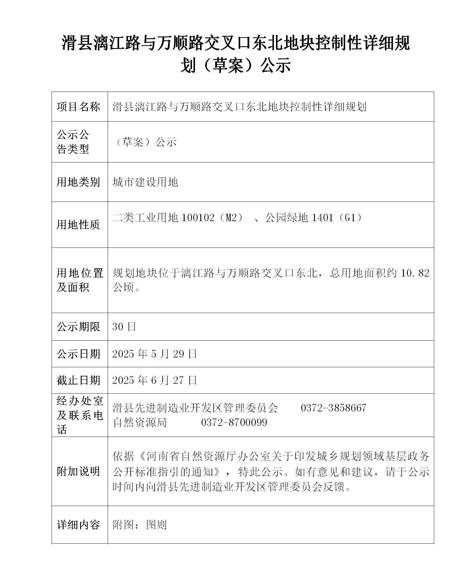
滑县漓江路与万顺路交叉口东北地块控制性详细规划(草案)公示

发布时间: 2025-05-29 作者: 来源: 自然资源局


关于我们 | 联系我们 | 网站地图 | 网站声明

主办:滑县人民政府办公室  技术支持:河南合正软件有限公司

网站标识码:4105260003 备案序号:豫ICP备2023004875号 豫公网安备 41910402000001号

访问量:
Produced By CMS 网站群内容管理系统 publishdate:2026/04/21 13:58:23