微信 微博 手机版 无障碍 | 适老化 | |
 
首页 >> 专题专栏 >> 2025年专题 >> 涉企行政检查公示专栏 >> 滑县文化广电体育旅游局 >> 检查计划

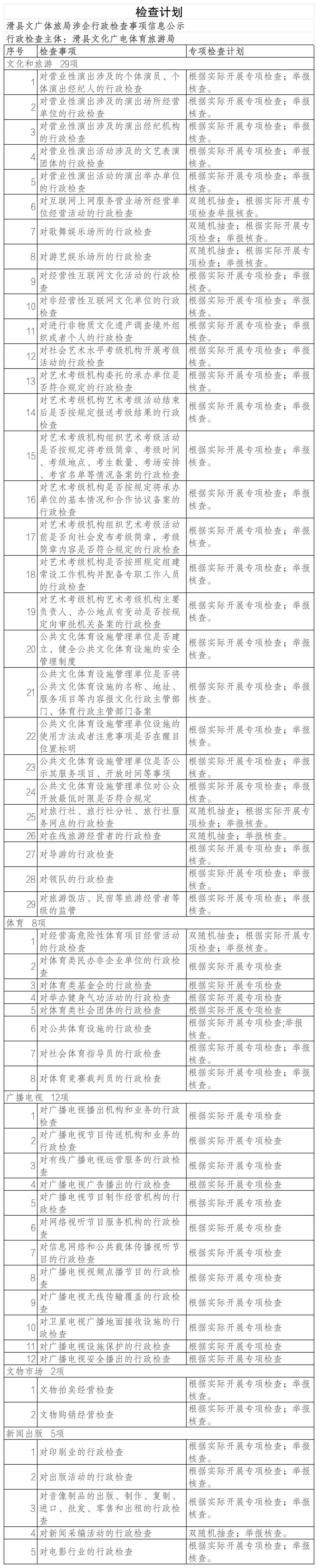
滑县文化广电体育旅游局涉企行政检查计划

发布时间: 2025-10-11 作者: 来源: 文广体旅局


关于我们 | 联系我们 | 网站地图 | 网站声明

主办:滑县人民政府办公室  技术支持:河南合正软件有限公司

网站标识码:4105260003 备案序号:豫ICP备2023004875号 豫公网安备 41910402000001号

访问量:
Produced By CMS 网站群内容管理系统 publishdate:2026/02/13 19:09:23